![]()
Course Chapters
Section Tests
Online Calculators Linear Least Squares Regression Newton's Method Equation Solver
Related Information Links
|
Chemical Reactions
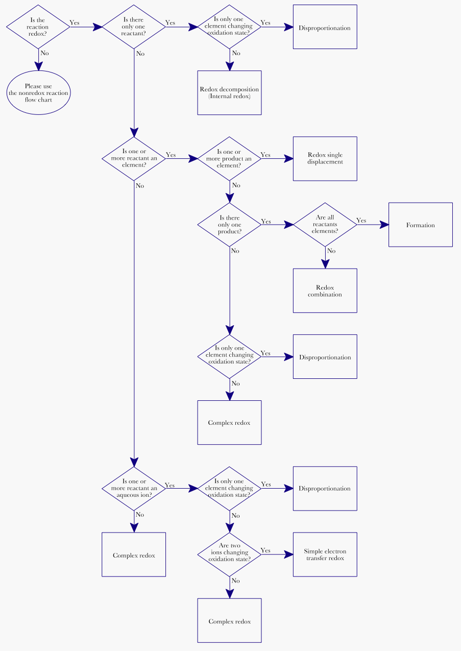
A chemical reaction is a process in which the identity of at least one substance changes. A chemical equation represents the total chemical change that occurs in a chemical reaction using symbols and chemical formulas for the substances involved. Reactants are the substances that are changed and products are the substances that are produced in a chemical reaction. The general format for writing a chemical equation is reactant1 + reactant2 + … → product1 + product2 + … With the exception of nuclear reactions, the Law of Conservation of Mass–matter is neither created nor destroyed during a chemical reaction– is obeyed in “ordinary” chemical reactions. For this reason a chemical equation must be balanced–the number of atoms of each element must be the same on the reactants side of the reaction arrow as on the products side. Details on balancing chemical equations are found in the units on Stoichiometry and Redox Reactions. The general format for writing a chemical equation can be written in a short-hand version as a A + b B + … → c C + d D + … where the lower case letters are the stoichiometric coefficients needed to balance a specific equation. The units on Stoichiometry, Redox Reactions, and Acid-Base Chemistry contain additional background reading, example problems, and information on the topics covered in this unit. Chemists classify chemical reactions in various ways. Often a major classification is based on whether or not the reaction involves oxidation-reduction. A reaction may be classified as redox in which oxidation and reduction occur or nonredox in which there is no oxidation and reduction occurring. A redox reaction can be recognized by observing whether or not the oxidation numbers of any of the elements change during the reaction. Example Problem: Classify the reactions as either redox or nonredox. (1) 4 Fe(s) + 3 O2(g) → 2 Fe2O3(s) (2) NaOH(aq) + HCl(aq) → NaCl(aq) + H2O(l) (3) Cl2(g) + H2O(l) → HCl(aq) + HClO(aq) Answer: In equation (1), the iron changes oxidation numbers from 0 to +3 and oxygen changes from 0 to -2. Equation (1) represents a redox reaction. In equation (2), there is no change in oxidation numbers for the elements involved: sodium is +1, oxygen is -2, hydrogen is +1, and chlorine is -1 on both the reactants and products sides. Equation (2) represents a nonredox reaction. In equation (3), the chlorine changes from 0 to -1 in HCl and to +1 in HClO. There is no change in the oxidation numbers of hydrogen (+1 in H2O, HCl, and HClO) and oxygen (-2 in H2O and HClO). Because chlorine is oxidized and reduced, equation (3) represents a redox reaction. The reaction described in equation (3) is interesting in that an element in one oxidation state undergoes both oxidation and reduction. Such a redox process is known as a disproportionation reaction. The element undergoing disproportionation must have at least three different oxidation states–the initial one in the reactant and one higher plus one lower in the products. Most simple redox reactions may be classified as combination, decomposition, or single displacement reactions. In a combinations reaction two reactants react to give a single product. The general format of the chemical equation is a A + b B + … → c C A special case of a combination reaction in which the reactants are only elements in their naturally occurring forms and physical states at the temperature and pressure of the reaction is known as a formation reaction. Example Problem: Identify which reactions are redox combination reactions. (4) 6 Li2O(s) + P4O10(g) → 4 Li3PO4(s) (5) CaO(s) + H2O(l) → Ca(OH)2(s) (6) S(s) + 3 F2(g) → SF6(g) (7) ZnS(s) + 2 O2(g) → ZnSO4(s) (8) SO2(g) + Cl2(g) → SO2Cl2(g) Answer: All of the reaction are classified as combination reactions because they involved two or more reactants producing a single product. However, redox is occurring only in equations (6), (7), and (8). In equation (6), S is oxidized from 0 to +6 and F is reduced from 0 to -1; in equation (7), S is oxidized from -2 to +6 and O is reduced from 0 to -2; and in equation (8), S is oxidized from +4 to +6 and Cl is reduced from 0 to -1. In a decomposition reaction a single reactant breaks down to give two or more substances. The general format of the chemical equation is a A → b B + c C + … If the decomposition reaction involves oxidation-reduction, the reaction is often called an internal redox reaction because the oxidized and reduced elements originate in the same compound. Example Problem: Identify which reactions are redox decomposition reactions. (9) CuSO4⋅5H2O(s) → CuSO4(s) + 5 H2O(g) (10) SnCl4⋅6H2O(s) → SnO2(s) + 4 HCl(g) + 4 H2O(g) (11) NH4NO2(s) → N2(g) + 2 H2O(g) (12) (NH4)2Cr2O7(s) → N2(g) + Cr2O3(s) + 4 H2O(g) Answer: All of the reactions are classified as decomposition reactions because they involve a single reactant producing two or more substances. However, redox is occurring only in equations (11) and (12). In equation (11), the N in NH4+ is oxidized from -3 to 0 and the N in NO2- is reduced from +3 to 0. In equation (12), the N is oxidized from -3 to 0 and the Cr is reduced from +6 to +3. In a single displacement reaction the atoms or ions of one reactant replace the atoms or ions in another reactant. Single displacement reactions are also known as displacement, single replacement, and replacement reactions. The general format of the chemical equation is a A + b BC → c AC + d B Whether or not a redox single displacement reaction occurs will depend on the relative reducing strengths of A and B. Example Problem: Identify which reactions are redox single displacement reactions. (13) 2 Al(s) + Fe2O3(s) → 2 Fe(s) + Al2O3(s) (14) 2 NaI(aq) + Br2(aq) → 2 NaBr(aq) + I2(aq) (15) Zn(s) + Cu2+(aq) → Zn2+(aq) + Cu(s) Answer: All three reactions are redox. Both equations (13) and (14) fit the general format of the single displacement reaction by assigning A as Al, B as Fe, and C as O in equation (13) and A as Br, B as I, and C as Na in equation (14). To classify equation (15) is a little more difficult. The reaction has been represented by a net ionic equation in which the anion has been omitted. If an anion X is added to generate the overall equation, Zn(s) + CuX(aq) → ZnX(aq) + Cu(s), then assigning A as Zn, B as Cu, and C as X shows that this is also a redox single displacement reaction. In addition to the single redox reactions described above, a redox reaction may be classified as a simple redox electron transfer reaction in which the oxidation numbers of ionic reactants are changed by the direct transfer of electrons from one ion to the other–typically in aqueous solutions. For example 2 Fe3+(aq) + Sn2+(aq) → 2 Fe2+(aq) + Sn4+(aq) Many redox reactions do not fit into the classifications described above. For example, redox reactions involving oxygen-containing reactants in aqueous acidic or basic solutions such as 3 Cu(s) + 8 HNO3(aq, dil) → 3 Cu(NO3)2(aq) + 2 NO(g) + 4 H2O(l) Cu(s) + 4 HNO3(aq, conc) → Cu(NO3)2(aq) + 2 NO2(g) + 2 H2O(l) or the combustion of oxygen with more than one element in a reactant 2 CH3OH(g) + 3 O2(g) → 2 CO2(g) + 4 H2O(l) These types of reactions are classified as complex redox reactions. There are several classifications of nonredox reactions–including combination, decomposition, single displacement, and double displacement reactions. The general format of the chemical equation for a nonredox combination reaction is the same as for a redox combination reaction a A + b B + … → c C However, all reactants and the product must be compounds and no changes in oxidation numbers of the elements occur. Usually these reactions involve reactants that are acidic and basic anhydrides. Example Problem: Identify which reactions are nonredox combination reactions. (16) 2 Na(s) + Cl2(g) → 2 NaCl(s) (17) SO3(g) + CaO(s) → CaSO4(s) (18) SO2(g) + H2O(l) → H2SO3(aq) Answer: All three equations are combination reactions, but only equations (17) and (18) are nonredox. The general format of the chemical equation for a nonredox decomposition reaction is the same as for a redox decomposition reaction a A → b B + c C + … However, the reactant and all products must be compounds and no changes in oxidation numbers occur. Quite often one of the products formed will be a gas. Example Problem: Identify which reactions are nonredox decomposition reactions. (19) NH4HCO3(s) → NH3(g) + CO2(g) + H2O(g) (20) NH4NO2(s) → N2(g) + 2 H2O(g) (21) CaCO3(s) → CaO(s) + CO2(g) Answer: All three equations are decomposition reactions, but only equations (19) and (21) are nonredox. The general format of the chemical equation for a nonredox single displacement reaction is the same as for a redox single displacement reaction a A + b BC → c AC + d B However, there are no changes in the oxidation numbers of the elements during the reaction. Common nonredox single displacement reactions include ligand substitution in complexes and formation of more stable oxygen-containing compounds from less stable oxygen-containing compounds. Example Problem: Identify which reactions are nonredox single displacement reactions. (22) [PtCl4]2-(aq) + 2 NH3(aq) → [Pt(NH3)Cl2](s) + 2 Cl-(aq) (23) Na2CO3(s) + SiO2(s) → Na2SiO3(l) + CO2(g) (24) 2 AgNO3(aq) + Cu(s) → Cu(NO3)2(aq) + 2 Ag(s) Answer: All three equations are single displacement reactions, but only equations (22) and (23) are nonredox. Finally, the last classification of nonredox reactions is that of nonredox double displacement reactions. The general format of the chemical equation is a AC + b BD → c AD + d BC with no oxidation or reduction of A, B, C, or D occurring. These reactions are also known as double replacement, “partner” exchange, and metathesis reactions. Usually one or more of the products will be a gas, a precipitate, a weak electrolyte, or water. An important example of a nonredox double displacement reaction is the reaction of an acid with a base under aqueous conditions. Example Problem: Identify the nonredox double displacement reactions. (25) CaCO3(s) + 2 HCl(aq) → CaCl2(aq) + H2O(l) + CO2(g) (26) HCl(aq) + KOH(aq) → KCl(aq) + H2O(l) (27) AgNO3(aq) + KCl(aq) → AgCl(s) + KNO3(aq) Answer: All three reactions are nonredox double displacement reactions. Most experienced chemists can classify a given chemical reaction rather easily and quickly by “inspection” of the formulas of the reactants and products in the chemical equation. The first decision most chemists make is to determine whether or not the reaction involves redox. Based on this decision, the answers to a few more specific questions will readily lead to the reaction classification. These specific questions are based on the general formats of the chemical equations for the different classifications of the reactions described above. To begin learning what these questions are, you might consider using the online analysis program that is available at http://www.xxx.yyy to classify the reactions given in the Example Problem. The basis of this analysis program is outlined by the flow charts given in Figures (1) and (2). Please do not memorize this flow chart–it is simply a tool to help you learn what to look for and what questions should be asked as you classify a given reaction. ![]() ![]() Example Problem: Classify each reaction. (28) XeF6(s) → XeF4(s) + F2(g) (29) Zn(s) + 2 AgNO3(aq) → Zn(NO3)2(aq) + Ag(s) (30) H2SO4(aq) + Ba(OH)2 → BaSO4(s) + 2 H2O(l) (31) XeF6(s) + RbF(s) → RbXeF7(s) (32) 2 Cs(s) + I2(g) → 2 CsI(s) Answer: In equation (28), Xe is reduced from +6 to +4 and some of the F is oxidized from -1 to 0. This reaction would be classified as a redox decomposition reaction. In equation (29), Zn is oxidized from 0 to +2 and Ag is reduced from +1 to 0. One of the reactants is an element and one of the products is an element. This reaction would be classified as a redox single displacement reaction. In equation (30), there is no redox occurring. Both reactants are in the form of aqueous ions, but are not complex ions. This acid-base reaction is classified as nonredox double displacement. In equation (31), there is no redox occurring. Because there is one product formed, this reaction is classified as a nonredox combination reaction. In equation (32), Cs is oxidized from 0 to +1 and I is reduced from 0 to -1. Both reactants are elements and there is only one product formed. The reaction is classified as a (redox) formation reaction. Try It Out Classify each reaction. (33) Na2CO3(s) + SiO2(s) → Na2SiO3(l) + CO2(g) (34) 2 Mg(NO3)2(s) → 2 Mg(NO2)2(s) + O2(g) (35) 3 HNO2(aq) → 2 NO(g) + NO3-(aq) + H3O+(aq) (36) BaCO3(s) → BaO(s) + CO2(g) (37) 2 Eu2+(aq) + 2 H+(aq) → 2 Eu3+(aq) + H2(g) (38) [Ag(NH3)2]+(aq) + 2 CN-(aq) → [Ag(CN)2]-(aq) + 2 NH3(aq) (39) MgO(s) + 2 HCl(aq) → MgCl2(aq) + H2O(l) (40) CaO(s) + SO2(g) → CaSO3(s) (41) 2 NO(g) + O2(g) → 2 NO2(g) (42) N2(g) + 2 O2(g) → 2 NO2(g) Additional Information Available on the Web
[Basic Index]
[Chemical Nomenclature]
[Atomic Structure]
[Periodic Table] |
Shodor
Copyright © 1996-2008 Shodor
Last Update: Sunday, 06-Oct-2002 13:08:39 EDT
Please direct questions and comments about this page to
WebMaster@shodor.org